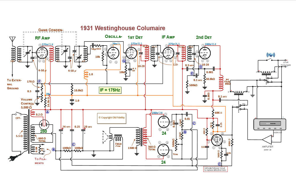
1931 Westinghouse columaire Radio Model 801 (WR-8)

1931 Westinghouse Columaire (WR-8) Working Schematic with Bluetooth Modifications